Saturday April 2026

হটলাইন

কনটেন্টটি শেষ হাল-নাগাদ করা হয়েছে: বুধবার, ৬ জুলাই, ২০২২ এ ১১:৪১ PM

সাংগঠনিক কাঠামো

কন্টেন্ট: পাতা

উপজেলা সমাজসেবা কার্যালয়

কলারোয়া,সাতক্ষীরা

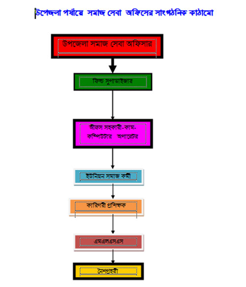
সাংগঠনিক কাঠামোঃ

উপজেলা সমাজসেবা অফিসার

ফিল্ড সুপারভাইজার

অফিস সহকারি কাম কম্পিউটার অপারেটর

ইউনিয়ন সমাজকর্মী

ইউনিয়ন সমাজকর্মী

ইউনিয়ন সমাজকর্মী

ইউনিয়ন সমাজকর্ম

কারিগরি প্রশিক্ষক

কারিগরি প্রশিক্ষক

কারিগরি প্রশিক্ষক

দপ্তরী

নিরাপত্তা প্রহরী

ফাইল ১

এক্সেসিবিলিটি

স্ক্রিন রিডার ডাউনলোড করুন